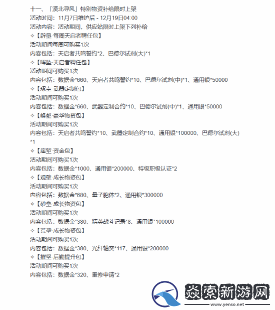
美少女射击游戏尘白禁区2.3版本“漠北寻风”将于11月7日正式上线。11月4日,官方发布了一篇新版本的活动公告,多项活动、玩法将限时开启,同时还有部分时装、武器外观以及互动情景等限时上架,一起来看下。
官方原文链接>>>
详情介绍:




美少女射击游戏尘白禁区2.3版本“漠北寻风”将于11月7日正式上线。11月4日,官方发布了一篇新版本的活动公告,多项活动、玩法将限时开启,同时还有部分时装、武器外观以及互动情景等限时上架,一起来看下。
官方原文链接>>>
详情介绍:




Copyright © 2025 焱索新游网
沪ICP备19030283号-1 联系我:[email protected] 网站地图
抵制不良游戏,拒绝盗版游戏。 注意自我保护,谨防受骗上当。 适度游戏益脑,沉迷游戏伤身。 合理安排时间,享受健康生活